Maternity and Nursing Dresses
Home
Design Process
Collection Details
About and Contact
Gallery of Other Work
Tech Packs and CAD Work
More
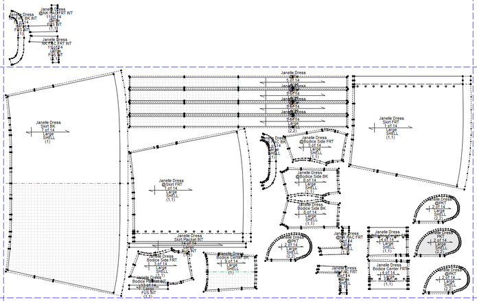
Design Process:
1. Inspiration and Research - achieve a look and feel, meet specific needs
2. Sketch Design Ideas
3. Finalize three designs, create colored illustrations
4. Make Patterns with Optitex pattern design software
5. Sew Mockups to test pattern design and fit
6. Conduct fittings and edit patterns to reflect needed changes
7. Sew additional mockups as needed to test pattern changes
8. After all pattern adjustments are made, sew final garment